一、需求确认
1、确认家庭需求
考虑家庭组成、生活习惯、兴趣爱好等
2、确认装修风格
喜欢的视觉风格(如现代简约、北欧、日式、法式中古风等)
3、确认是否找设计师
根据自己的预算和设计想法,确定是否需要设计师提供帮助

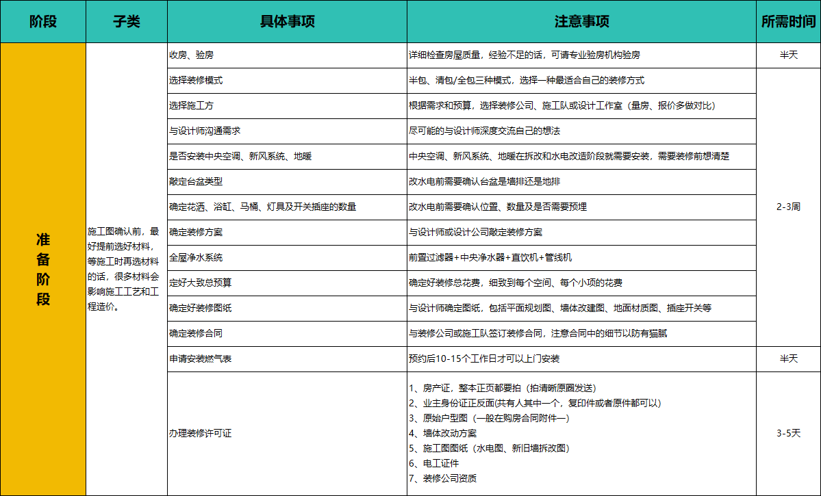
二、准备阶段
1、收房、验房
详细检查房屋质量,经验不足的话,可请专业验房机构验房
2、选择装修模式
半包、清包/全包三种模式,选择一种最适合自己的装修方式
3、选择施工方
根据需求和预算,选择装修公司、施工队或设计工作室(量房、报价多做对比)
4、与设计师沟通需求
尽可能的与设计师深度交流自己的想法
5、是否安装中央空调、新风系统、地暖
中央空调、新风系统、地暖在拆改和水电改造阶段就需要安装,需要装修前想清楚
6、敲定台盆类型
改水电前需要确认台盆是墙排还是地排
7、确定花洒、浴缸、马桶、灯具及开关插座的数量
改水电前需要确认位置、数量及是否需要预埋
8、确定装修方案
与设计师或设计公司敲定装修方案
9、全屋净水系统
前置过滤器+中央净水器+直饮机+管线机
10、定好大致总预算
确定好装修总花费,细致到每个空间、每个小项的花费
11、确定好装修图纸
与设计师确定图纸,包括平面规划图、墙体改建图、地面材质图、插座开关等
12、确定装修合同
与装修公司或施工队签订装修合同,注意合同中的细节以防有猫腻
13、申请安装燃气表
预约后10-15个工作日才可以上门安装
14、办理装修许可证
(1)房产证,整本正页都要拍(拍清晰原圈发送)
(2)业主身份证正反面(共有人其中一个,复印件或者原件都可以)
(3)原始户型图(一般在购房合同附件一)
(4)墙体改动方案
(5)施工图图纸(水电图、新旧墙拆改图)
(6)电工证件
(7)装修公司资质

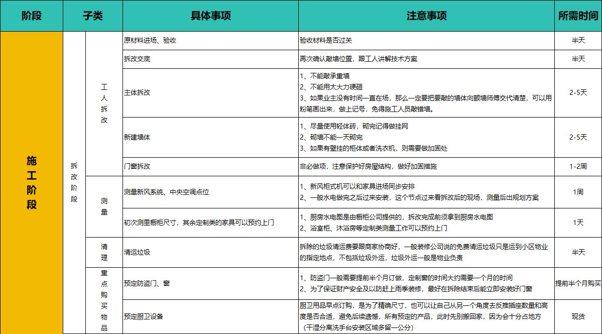
三、施工阶段-拆改阶段
1、原材料进场、验收
验收材料是否过关
2、拆改交底
再次确认敲墙位置,跟工人讲解技术方案
3、主体拆改
(1)不能敲承重墙
(2)不能用太大力硬砸
(3)如果业主没有时间一直在场,那么一定要把要敲的墙体向颤墙师傅交代清楚,可以用粉笔画出来,做上记号,免得施工人员敲错墙。
4、新建墙体
(1)尽量使用轻体砖,砌完记得做挂网
(2)砌墙不能一天砌完
(3)如果有壁挂的柜体或者洗衣机,则需要做加固处
5、门窗拆改
非必做项,注意保护好房屋结构,做好加固措施
6、测量新风系统、中央空调点位
(1)新风柜式机可以和家具进场同步安排
(2)一般水电做完之后过来安装,这个节点过来看拆改后的现场,测量后出规划方案。
7、初次测里橱柜尺寸,其余定制类的家具可以预约上门
(1)厨房水电图是由橱柜公司提供的,拆改完成前须拿到厨房水电图
(2)浴室柜、沐浴房等定制类测量工作可以预约上门"
8、清运垃圾
拆除的垃圾清运费要跟商家协商好,一般装修公司说的免费清运垃圾只是运到小区物业的指定地点,不包括垃圾外运,垃圾外运一般是物业负责
9、预定防盗门、窗
(1)防盗门一般需要提前半个月订做,定制窗的时间大约需要一个月的时间
(2)为了保证财产安全及以防赶上雨季装修,最好在拆除结束后能立即安装好门窗
10、预定厨卫设备
厨卫用品早点订购,是为了精确尺寸,也可以让自己从另一个角度去反推插座数量和高度是否合适,避免后续遗憾,所有预定的产品,此时先别搬回家,因为会十分占地方(干湿分离洗手台安装区域多留一公分)

四、施工阶段-水电改造
1、水电交底、定位
(1)集合橱柜、空调、地暖、集成灶、中央净水系统厂家,确定使用方式及摆放位置,一起进行水电定位,由厂家和水电工进行水电交底
(2)有图、有序号
(3)用粉笔在墙上标注好
2、电路改造
做完电路后,要向施工方要一份电路布置图,检修或在墙上打钉子时,可以防止电线被损坏
3、水路改造
(1)走顶不走地
(2)施工前注意保护下水口
(3)做完改造后记得做水管打压测试
(4)避免开横槽
4、水电验收
检查管道是否横平竖直,漏电开关安装是否正确,灯具试亮及灯具控制性能是否良好
5、安装挡水条
提早安装的话,可以彻底把挡水条的底部封起来,接下来做防水的时候,也可以顺
便把淋浴挡水条的底部一起刷上,这样及能更好的避免渗水"
6、安装地暖
地暖在墙体改造和水电改造完毕后铺设最合适,因为回填后地暖及不能再进行水电开槽了,否则会破坏地暖,墙体更不能进行改动
7、封闭、安装门窗
(1)把窗框装好,不然瓦工贴砖的时候无法收口
(2)先封窗框,再封玻璃
(3)安装窗户的时间应该在水电工铺电线前"
8、安装新风系统、空调
(1)根据前期做好的测量方案,在水电完工后,就可以安装新风系统和中央空调了
(2)新风系统、中央空调尽量同时安装
9、购买水泥、砂浆、瓷砖、收边条、石材等
瓷砖需要提前购买,瓦工第一天开工就要用
10、购买地漏
铺瓷砖时让瓦工师傅安装地漏
11、防水处理
(1)涂刷2-3次,不能出现砂眼及气泡
(2)防水至少做2.4m高
12、卫生间蓄水试验
(1)时间不少于48小时
(2)通知楼下住户,和物业一起检查

五、施工阶段-瓦工施工
1、封闭阳台
瓦工进场后在阳台墙地砖铺贴前需完成阳台封闭
2、地面找平
阳台、厨房、卫生间一般会低于其他室内地面,无需找平
3、补平墙面
补平拆除和做水电施工时挖差距的孔洞
4、做地漏、门槛石
(1)铺砖的同时安装地漏
(2)注意地漏安装的高度,需便于排水"
5、预排瓷砖
如果有特殊铺贴,要提前排好瓷砖
6、铺贴瓷砖、地砖、踢脚线
记得多预留2-3块,以防瓷砖破损
7、瓷砖验收
一是水平,二是平整度,三是空鼓
8、门窗填缝
如填不好,窗户易漏水
9、包管
(1)记得预留检修口,以便日后维修管道
(2)若对噪声很在乎,还需要增加隔音海绵
10、安装防盗门
等瓦工进场的时候拆装同步,装好后让瓦工师傅把砂浆灌好
11、安装浴缸、洗手盆、蹲便器
(1)浴缸需要瓦工做靠边处理
(2)蹲便器需要在铺砖之前安装好"
12、安装窗台石
刷漆前安装窗台石,可以防止墙面受潮
13、煤气管道改线
(1)瓷砖有些铺贴完毕,装橱柜前,做好燃气管道改线
(2)注意有些地区不允许管道改线
14、购买木工所需材料
准备好木材、饰面板等
15、买入户门(成品)
(1)门的制作周期较长,记得提前订购
(2)门的尺寸确定好后,门配件,如门锁、门吸等也可以一并购买"
16、测量厨卫吊顶开口及孔径
排气管、烟管如果从吊顶走,需要先安装排气管、烟管
17、橱柜、定制家具复尺,确认水槽尺寸
(1)注意产品生产周期和安装时间
(2)如果有吊顶,最好是做好木工吊顶之后,定制家具等再复尺"

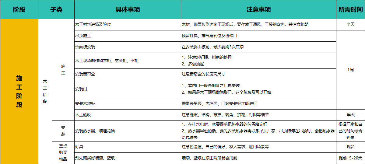
六、施工阶段-木工阶段
1、木工材料进场及验收
木材、饰面板到达施工现场后,要存放于通风、干燥的室内,并注意防朝
2、吊顶施工
预留灯具、排气扇孔位及检修口
3、饰面板安装
在安装饰面板前,最少要刷3次底漆
4、木工现场制作如衣柜、玄关柜、书柜
(1)注意对钉眼、树疤的处理
(2)多做抽屉
5、安装窗帘盒
注意窗帘盒的长宽高尺寸
6、安装门
(1)室内门一般是刷漆之后再安装
(2)如果是木工现场做隐形门,这个阶段及可以开始
7、安装木地板
需要等吊顶、内墙面、门窗安装好才能进行
8、木工验收
注意缝隙、结构、破损、转角、拼花、钉眼等细节
10、安装热水器、墙埋花洒
(1)在排水电时,就要提前把热水器的位置给定好
(2)热水器半包的话,要先安装热水器再联系吊顶厂家,吊顶师傅在吊顶时,会把热水器给包进去
11、灯具
注意色温值、自己的偏好、家人需求、应用场景等
12、预先购买好墙漆、壁纸
墙漆、壁纸在漆工阶段就会用到

七、施工阶段-漆工施工
1、漆工材料进场及验收
(1)注意材料是否环保,注意包装与生产日期
(2)闻闻乳胶漆是否有刺鼻的气味"
2、墙面基层处理
尽可能保证墙面无浮土、浮尘
3、刮腻子
(1)至少刮两遍
(2)每遍腻子批刮间隔时间要在2小时以上(干透才能上第二遍,冬天时间延长,特殊腻子除外)
4、刷乳胶底漆
乳胶漆涂一遍即可,按空间顺序涂刷
5、贴壁纸、刷面漆
需涂刷2遍以上,每遍间隔2-4小时
6、购买卫浴隔段、开关插座等
最好列一张清单,按空间区域排查尚未购买且需要安装的硬装产品

八、安装阶段
1、厨卫集成吊顶安装
工期不紧张的可以等漆工全部做好再安装,这样比较卫生
2、橱柜+油烟机安装(地柜)
同一天安装
3、五金洁具安装
五金一般都是在大件产品加装完毕后再加装
4、窗帘杆、晾衣架安装
这个阶段,窗帘先不需要安装(窗帘杆包安装可以和窗帘一起)
5、开关插座安装
注意不要漏装、错装
6、灯具安装
灯具安装最重要的是牢固

7、定制柜安装
(1)安装前注意验货
(2)安装中要注意对家中其他位置的保护
(3)安装后检验是否与设计方案相符
8、马桶安装
马桶安装相对容易,买回来之后,自己安装或请工人师傅安装皆可
9、淋浴隔断安装
做好防水,安装要求在玻璃的侧面及下方安装好吸条或挡水胶条
10、垭口、窗套安装
先装好室内房门,再装定制柜子等
11、安装完补漆
查漏补缺
12、软装饰品、家具、中小家电
可以见缝插针或者根据促销节点,购买软装饰品、家具、中小家电
九、软装阶段
家具、窗帘、纱帘、家电、装饰品入场安装
原则上按照先大件再小件的顺序进场,装饰品可以等入住后再慢慢添置(可以先定好决定风格的主要家具,如床,沙发)

十、、准备入住阶段
1、开荒保洁
注意检查门窗沟缝、抽屉内柜,这些地方容易堆积粉尘
2、通风去甲醛
先用甲醛检测仪测量指数,每个月都测量一次,最好等到指数下降到安全最再入住
3、开通电视网络
办理电视、网络等手续
4、开通燃气
办理燃气开户通知单
阳台隔断门怎么设计更美观?从材质到样式的潮流装修方案分享
阳台隔断门是连接室内与阳台空间的重要枢纽,其设计既影响空间的功能性,也关乎家居的整体美观度。想要打造一扇兼具实用与美观的阳台隔断门,从材质选择到样式设计都大有讲
热门装修风格怎么选?十大主流风格详细对比
装修风格直接决定家居颜值与居住体验,面对众多热门风格,很多人易陷入“跟风踩坑”。以下整理十大主流装修风格,用序号清晰对比各风格核心特点、适配户型与装修重点,帮你
出租房怎么翻新更划算?六大实用翻新技巧攻略
出租房翻新核心是 “控制成本、快速出效果”,无需追求高端材质,重点解决 “墙面破损、功能缺失、颜值陈旧” 问题。下面分享六大实用技巧,100㎡房屋翻新预算可控制
60平米装修多少钱?60平基装详细报价表
60 平米(实用面积约 50-55 平米)基装(含人工 + 辅材,不含主材)是装修核心打底环节,2025 年市场价格集中在 3.5-5 万元,主要涵盖拆改、水电
如何打造卧室衣帽间?卧室衣帽间设计核心思路
卧室衣帽间是提升居住品质的 “收纳利器”,但很多业主易陷入 “盲目追求大空间”“收纳分区混乱” 的误区,导致使用时拿取不便。其实打造衣帽间的核心是 “适配空间、
橡木家具该怎么选购?如何辨别其真假?
橡木家具以其坚硬耐磨的质地、美观自然的纹理,成为实木家具中的热门选择。但市场上常出现用橡胶木、白蜡木冒充橡木的情况,价格差异可达 3-5 倍。掌握橡木家具的选购
地胶板每平米价格是多少?家庭装修用地胶板合适吗?
在家装过程中,地面材料的选择至关重要,它不仅关乎美观,更与日常使用体验、耐用性紧密相连。地胶板,作为近年来颇受关注的地面装饰材料,其价格与适用性成为众多业主热议
电视背景墙需要做造型吗?简约风格背景墙的颜值与实用解析
电视背景墙作为客厅的视觉焦点,其设计往往牵动着家居风格的整体走向。尤其是在简约风盛行的当下,“是否需要做造型” 成为许多业主纠结的问题。其实,简约风格的背景墙并
国内家居五金知名品牌全解析:从品质到口碑的品牌实力盘点
在家居装修与日常使用中,家居五金虽为小部件,却发挥着关键作用。从门窗开合到家具收纳,优质五金保障使用体验与家居寿命。国内市场上,诸多知名品牌凭借卓越品质与良好口
宝妈宝爸必看!儿童学习桌口碑TOP10,哪个牌子更适合你家宝贝?
对于孩子的成长,拥有一张合适的学习桌至关重要。它不仅能为孩子打造专属学习空间,更关乎孩子的坐姿、视力以及学习效率。市面上儿童学习桌品牌众多,质量参差不齐,为帮助